Пошаговый план профессионального роста от текущего уровня до создания собственной команды

Развитие карьеры фрилансера — системная работа с понятными этапами и метриками. В отличие от офисных сотрудников, фрилансер одновременно является исполнителем, менеджером и предпринимателем, что требует особого подхода к планированию роста.

Эта статья покажет путь от текущего уровня до масштабируемого бизнеса. Вы узнаете математику роста доходов, конкретные требования к каждому этапу развития и стратегии масштабирования без выгорания. Материал структурирован от анализа текущей позиции до долгосрочного планирования карьеры фрилансера на 5 лет.

Статья предназначена для фрилансеров с опытом, которые уже имеют клиентскую базу и хотят системно развивать карьеру фрилансера. Мы не рассматриваем базовые вопросы старта — фокус на профессиональном росте и масштабировании.

Этапы развития карьеры фрилансера от новичка до эксперта

Карьера фрилансера строится по системе грейдов — уровней компетентности, каждый из которых определяется объемом ответственности и сложностью решаемых задач. В отличие от должностных позиций в компаниях, грейды фрилансера связаны с конкретными навыками и результатами.

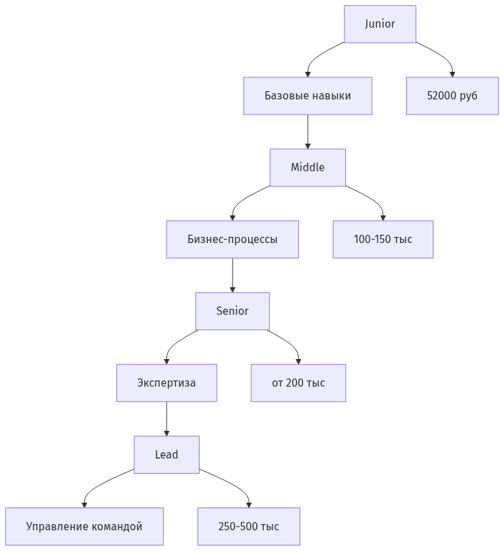
Схема этапов развития карьеры фрилансера от Junior до Lead
Последовательность профессионального роста от Junior до Lead уровня с ключевыми требованиями на каждом этапе.

Фрилансер продает ремесло — конкретный навык, который позволяет доводить задачу от идеи до результата. Это принципиальное отличие от офисного сотрудника, который выполняет процессы. Понимание этой разницы важно для правильного позиционирования и роста ставок.

Уровень Ответственность Доходы (IT) Требования
Junior Выполнение техзаданий от 52 000 ₽ Базовые навыки, работа под контролем
Middle Предложение решений 100-150 000 ₽ Понимание бизнес-процессов, инициативность
Senior Стратегическое мышление от 200 000 ₽ Экспертиза, влияние на продукт
Lead Управление командой 250-500 000 ₽ Навыки менеджмента, системное мышление

Переход между уровнями требует качественного изменения подхода к работе. Недостаточно просто выполнять техзадания — нужно вникать в продукт, предлагать улучшения, понимать бизнес-процессы клиента и брать больше ответственности.

Математика роста доходов фрилансера

Доход фрилансера рассчитывается по формуле: стоимость единицы производства × количество единиц. Для роста дохода нужно оптимизировать это соотношение, учитывая эластичность спроса.

Математика справедлива даже при работе по фиксированной стоимости проекта — количество проектов ограничено работоспособностью человека. Опытные фрилансеры работают продуктивно 30-35 часов в неделю, что составляет 250-300 часов в месяц на команду из двух человек.

Повышение ставок снижает количество клиентов по закону эластичности спроса. Важно найти баланс: если рабочее время разлетается как пирожки, можно постепенно повышать цены. Если никто не покупает услуги по новой цене — стоит пересмотреть стратегию.

Распространенные заблуждения при росте доходов

Больше работаешь — больше зарабатываешь
Миф ведет к выгоранию. Рабочее время ограничено физически, а переработки снижают качество. Нужно повышать стоимость часа, а не их количество.

Быстрое масштабирование только за счет поднятия цен
Попытка резко поднять цены без соответствующего роста экспертизы приведет к потере клиентов. Требуется баланс между ценой и качеством услуг.

Какие навыки развивать фрилансеру для профессионального роста

Как повысить квалификацию фрилансеру для роста доходов

Схема взаимодействия элементов системы развития навыков фрилансера
Взаимосвязь ключевых компонентов системного подхода к профессиональному развитию фрилансера.

Системный подход к развитию навыков включает пять ключевых направлений:

  1. Мониторинг трендов — отслеживание изменений в отрасли через профессиональные сообщества, конференции и специализированные ресурсы
  2. Регулярное обучение — структурированные курсы, воркшопы и сертификации для освоения новых технологий
  3. Практическое применение — внедрение изученного в реальные проекты для закрепления навыков
  4. Целеполагание — постановка конкретных задач развития с временными рамками
  5. Фиксация успехов — документирование достижений для отслеживания прогресса и мотивации

Даже у специалистов уровня мидл большой опыт может обесцениться, если он не отвечает новым потребностям рынка. Непрерывное обучение — необходимость, а не опция для роста.

Современные навыки для конкурентного преимущества

Интеграция с искусственным интеллектом становится обязательным навыком. 3D-дизайнер может генерировать базовые текстуры и стандартные объекты через AI, а освободившееся время тратить на творческие аспекты проекта и работу с клиентами.

Нетворкинг и построение связей — один из самых действенных каналов продвижения. У клиентов часто есть коллеги или знакомые из похожих сфер, где всегда не хватает специалистов, и они обязательно порекомендуют качественного исполнителя.

Системное мышление позволяет видеть проект целиком, понимать взаимосвязи между задачами и предлагать комплексные решения вместо точечных доработок.

Стратегии масштабирования фриланс бизнеса команда аутсорс

Делегирование и создание команды

Масштабирование через делегирование — естественный путь развития при росте объемов заказов:

  1. Анализ загрузки — определение задач, которые можно передать другим исполнителям
  2. Поиск помощников — подбор специалистов под конкретные функции (SMM, дизайн, техническая поддержка)
  3. Стандартизация процессов — создание четких техзаданий и чек-листов для команды
  4. Контроль качества — система проверок и обратной связи для поддержания стандартов
  5. Финансовое планирование — расчет рентабельности с учетом затрат на команду

Пример масштабирования:
Интернет-маркетолог самостоятельно ведет два проекта и хочет взять третий, но понимает, что не справится в одиночку. Он нанимает SMM-менеджера. Это освобождает время для нового клиента и становится первым шагом к созданию команды. Со временем команда растет, и маркетолог открывает собственное агентство.

Оптимизация рабочих процессов

Группировка коммуникаций важна для сохранения продуктивности при росте количества клиентов. Когда исполнитель отвлекается на сообщение, он теряет контекст задачи, который затем нужно восстановить. Отвлечение на сообщение клиента занимает 30 секунд, но восстановление контекста работы требует 15 минут продуктивного времени.

Эффективный подход:
Проверять почту утром и вечером, а чаты — раз в пару часов. Это позволяет сохранить глубокую концентрацию на сложных задачах.

Неэффективный подход:
Ответы каждые 10 минут разрушают концентрацию и снижают продуктивность.

Подробнее о принципах оптимизации рабочих процессов можно узнать в отдельном материале. Мгновенные ответы на все сообщения клиентов создают ложные ожидания о постоянной доступности и разрушают продуктивность. Установление временных рамок коммуникации — признак профессионализма, а не неуважения.

Как избежать выгорания и типичных ошибок при росте

Установление личных границ важно для предотвращения выгорания при быстром росте карьеры фрилансера. Чем граница крепче, тем эмоционально комфортнее будет работа. Чем комфортнее работа, тем проще заниматься ей долгое время.

Схема процесса масштабирования фрилансера через создание команды
Пошаговый алгоритм создания команды и делегирования задач для роста фриланс-бизнеса.

Типичные ошибки при масштабировании

Работа без границ с клиентами
Приводит к постоянной доступности, стрессу и выгоранию. Клиенты начинают воспринимать фрилансера как штатного сотрудника, что размывает профессиональные отношения.

Попытка стать универсальным специалистом
Размывает экспертизу, усложняет позиционирование и снижает воспринимаемую ценность услуг. Фокус на конкретном навыке дает больше возможностей для роста ставок.

Избежать этих и других типичных ошибок поможет системный подход к развитию карьеры.

Практические советы по поддержанию баланса

  • Определите рабочие часы и придерживайтесь их — для здорового баланса достаточно 20-25 часов в неделю
  • Установите дни недели для разных типов задач (понедельник — планирование, вторник-четверг — исполнение)
  • Создайте буферное время между проектами для восстановления и анализа результатов
  • Регулярно оценивайте эмоциональное состояние и корректируйте нагрузку при первых признаках усталости

Долгосрочное планирование карьеры фрилансера

Стратегическое планирование помогает избежать хаотичного развития и построить устойчивую карьеру. Переход на фриланс занимает 3-6 месяцев при работе с долгосрочными проектами или около года при разовых заказах, но полное раскрытие потенциала требует более длительного периода.

Сначала стоит сфокусироваться на одном навыке и предлагать конкретный результат, а не пытаться делать все сразу. Специализация — основа для построения экспертности и роста ставок.

Пошаговый алгоритм составления карьерного плана

  1. Анализ текущего состояния — определение своего грейда, доходов и ключевых навыков
  2. Выбор направления развития — решение о углублении экспертизы или освоении смежных областей
  3. Постановка целей на год — конкретные показатели дохода, количества клиентов, новых навыков
  4. Планирование на 3-5 лет — стратегические цели (создание команды, переход в агентство, смена ниши)
  5. Регулярный пересмотр — корректировка плана каждые полгода с учетом изменений рынка

Частые вопросы о долгосрочном планировании

Стоит ли планировать карьеру на 5 лет, если рынок быстро меняется?
Да, но план должен быть гибким. Важно определить стратегическое направление, а тактические шаги корректировать по ситуации.

Как понять, что пора переходить к масштабированию?
Когда текущая загрузка стабильно превышает комфортный уровень, а повышение ставок не решает проблему нехватки времени.

Кратко: системный подход к развитию карьеры фрилансера

Успешное развитие карьеры фрилансера требует понимания математики доходов и системного подхода к росту. Каждый этап — от джуниора до лида — имеет четкие требования к навыкам и ответственности, которые нужно последовательно осваивать.

Масштабирование возможно через три основных пути: повышение экспертизы и ставок, делегирование рутинных задач помощникам или создание полноценной команды. Выбор стратегии зависит от личных целей и особенностей ниши.

Ключевые принципы устойчивого роста: фокус на конкретной специализации, установление четких границ с клиентами, группировка коммуникаций для сохранения продуктивности и регулярное обновление навыков в соответствии с трендами рынка.

Долгосрочное планирование на 3-5 лет помогает избежать хаотичного развития и построить карьеру фрилансера, которая приносит не только доход, но и удовлетворение от профессиональной реализации.